🏠 首页 / Kubernetes / 云原生 DevOps 应知应会
云原生 DevOps 应知应会 #

1. 容器基础 #
1.1 容器概述 #
- 容器 vs 虚拟机
- 容器的核心优势: 何为容器化?它带来什么好处?
1.2 容器运行时 #
- Docker: Docker 快速入门
- containerd / CRI-O
在线体验 Docker: Play with Docker
1.3 容器网络 #
1.4 容器存储 #
2. Kubernetes 运行基础 #
Kubernetes 架构:

2.1 核心组件 #
- API Server
- Scheduler
- Controller Manager
- Kubelet
- Kube-Proxy
参考博客: kubernetes 核心组件运行机制-原理解析
2.2 资源管理 #
- Pod、Deployment、StatefulSet、DaemonSet
- Job / CronJob、ConfigMap、Secret
2.3 存储管理 #
- PersistentVolume(PV) & PersistentVolumeClaim(PVC)
- StorageClass & CSI(容器存储接口)
2.4 网络管理 #
- Service(ClusterIP, NodePort, LoadBalancer, Headless)
- Ingress & Ingress Controller(Nginx, Traefik, Istio)
3. Kubernetes 运维管理 #
3.1 集群安装与配置 #
- Kubeadm:快速部署 Kubernetes 集群
- MiniKube:本地单节点 Kubernetes
- Kind:在 Docker 容器中运行 Kubernetes
- K3s:轻量级 Kubernetes 集群
- Rancher:企业级 Kubernetes 管理平台
在线体验 Kubernetes:
3.2 监控与日志 #
- Prometheus + Grafana(监控): prometheus+grafana监控系统教程
- ELK
- Loki(日志收集): Loki 日志收集系统
- Jaeger
- OpenTelemetry(链路追踪) OpenTelemetry 实战:从零实现分布式链路追踪
3.3 资源调优 #
- CPU / 内存 限制(Requests & Limits)
- HPA 自动扩展
- 调度优化(亲和性 / 反亲和性 / Taints & Tolerations)
4. Kubernetes 高级运维 #
4.1 Kubernetes 安全 #
- RBAC 权限管理
- Pod 安全策略(PSP / SecurityContext)
- NetworkPolicy 网络隔离
- Istio / Linkerd(Service Mesh)
4.2 备份与恢复 #
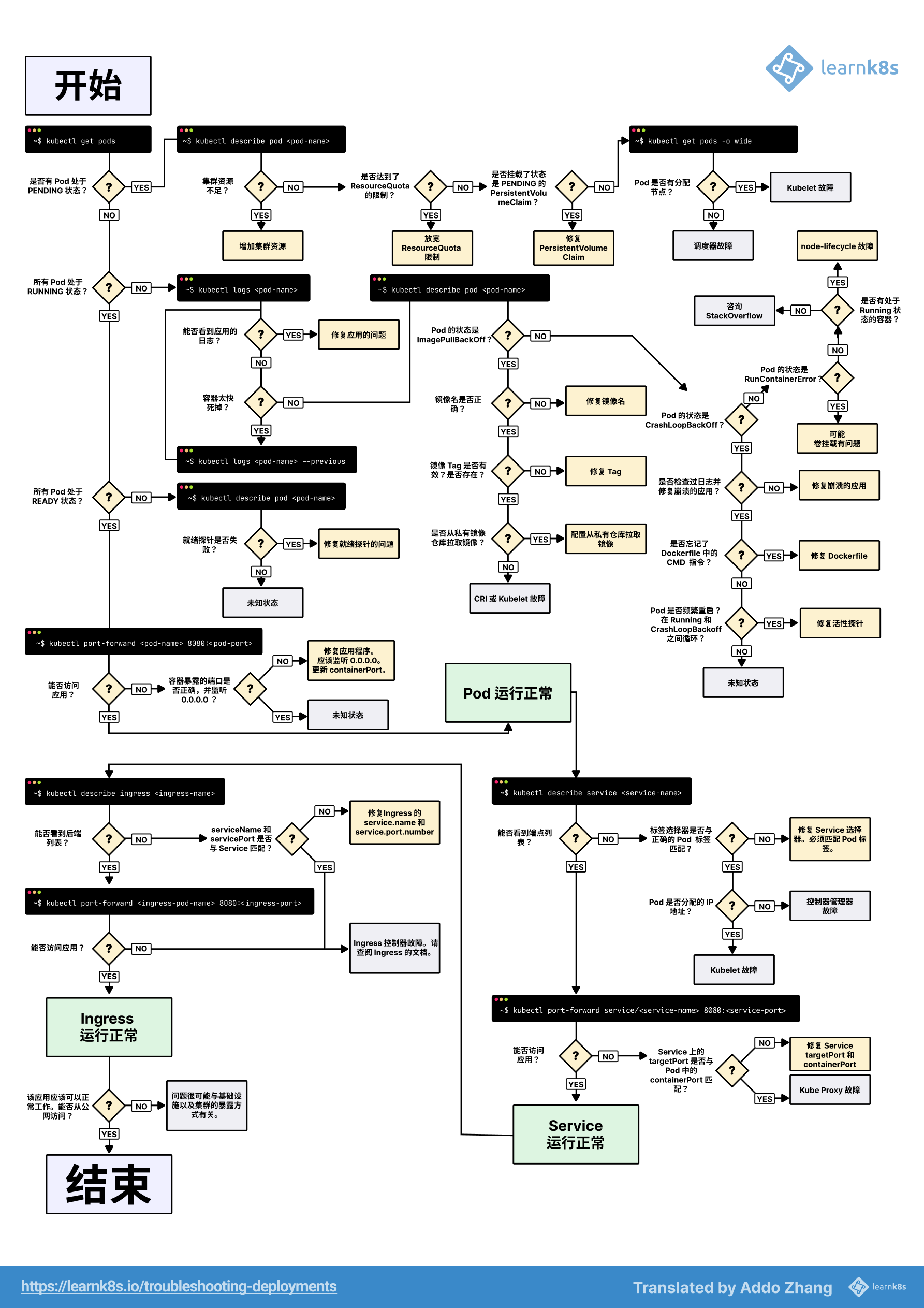
4.3 故障排查 #
- kubectl describe / logs / exec
- 网络排查(Service / Ingress / CNI)
- 存储排查(PV / PVC / CSI)
Kubernetes 故障排查图谱:

5. 进阶工具与实践 #
5.1 Kubernetes CI/CD #
- GitOps(ArgoCD / FluxCD)
- Jenkins / Tekton / GitLab CI
5.2 资源管理工具 #
- Helm(应用打包与部署) : Helm 快速入门指南
- Kustomize(YAML 资源管理)
5.3 混沌工程 #
- Chaos Mesh
- LitmusChaos
6. 常用工具推荐 #
| 工具 | 用途 | 官网 |
|---|---|---|
| Kubectl | Kubernetes CLI | https://kubernetes.io/docs/reference/kubectl/ |
| K9s | Kubernetes 终端管理工具 | https://k9scli.io/ |
| Lens | Kubernetes 可视化管理 | https://k8slens.dev/ |
| Prometheus | 监控 | https://prometheus.io/ |
| Grafana | 可视化 | https://grafana.com/ |
| Fluent Bit | 日志收集 | https://fluentbit.io/ |
| Helm | Kubernetes 包管理 | https://helm.sh/ |
| ArgoCD | GitOps 持续交付 | https://argo-cd.readthedocs.io/ |
| Istio | Service Mesh | https://istio.io/ |
| Chaos Mesh | 混沌工程 | https://chaos-mesh.org/ |
| Kustomize | Kubernetes 资源管理 | https://kustomize.io/ |
7. Kubernetes 运维最佳实践 #
7.1 资源优化 #
- 合理设置 Requests & Limits
- 使用 HPA/VPA 进行自动扩展
- 合理选择 Pod 亲和性和调度策略
7.2 安全管理 #
- 最小权限 RBAC 配置
- 启用 NetworkPolicy 进行网络隔离
- 避免使用 root 用户运行容器
7.3 日志与监控 #
- EFK/Loki 进行日志采集
- Prometheus + Grafana 进行监控
- OpenTelemetry 进行链路追踪
7.4 备份与恢复 #
- 定期备份 etcd
- 使用 Velero 备份 PVC 数据
- 确保 CI/CD 变更可回滚
7.5 高可用 #
- 多 Master 节点 + Keepalived + HAProxy
- 使用 StatefulSet 管理有状态应用
- 存储选型(Ceph, NFS, Longhorn)
8. 推荐学习网站 #
| 网站 | 内容 | 链接 |
|---|---|---|
| Kubernetes 官方文档 | Kubernetes 官方教程 | https://kubernetes.io/docs |
| Learn Kubernetes | 深入 Kubernetes | https://learnk8s.io/ |
| Prometheus 文档 | 监控系统教程 | https://prometheus.io/docs/ |
| Istio 官方文档 | Service Mesh 教程 | https://istio.io/latest/docs/ |
| ArgoCD 官方文档 | GitOps 持续交付 | https://argo-cd.readthedocs.io/ |
总结 #
文档涵盖了 Kubernetes 运维的方方面面,包括基础知识、运维管理、高级运维、最佳实践和工具推荐。你可以根据需求重点学习某些章节,并结合实践操作。